如何正确区分普通食品、保健食品、特医食品和药品?
更新时间:2019-09-30 编辑:管理员 浏览:2889
根据《食品安全法》,我国的食品类别可划分为普通食品与特殊食品两大类。其中,特殊食品包括保健食品、婴幼儿配方食品和特殊医学用途配方食品。婴幼儿配方食品(婴幼儿配方乳粉)特征明显,消费者易于理解与区分。但保健食品、特殊医学用途配方食品与普通食品之间常被大众混淆概念。下面跟随本文我们从多方面来详细了解这三类食品的区别。
1 概念
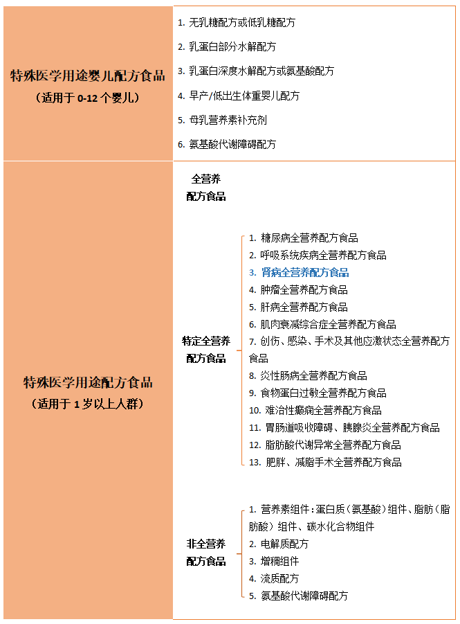
目前,我国现有的特殊医学用途配方食品类别如下:
2 产品用途
3 配方特点
食品原料使用举例:
I. 乳清蛋白粉:普通食品原料,可用于普通食品、保健食品、特医食品;
II. 决明子:药食两用物质,可用于普通食品、保健食品,不可用于特医食品;
III.红景天:可用于保健食品的物品,可用于保健食品,不可用于普通食品、特医食品。
4 使用方法和用量
5 产品形态(剂型)
6 注册配案要求
7 标签声称
8 总结
从以上7方面比较可知,保健食品与特殊医学用途配方食品均隶属于食品大类,在使用目的、产品安全性等方面与药品均有着本质性区别。药品用于预防或治疗疾病,而食品不可以宣称任何预防或治疗疾病的作用;药品允许对人体产生一定的毒副作用,而食品不能给人体带来任何急性、亚急性和慢性危害。
下表总结了普通食品、保健食品、特殊医学用途配方食品三类食品的常见区别。

